
ChatGPT generated
Исследование учёных из Кембриджа на лабрадорах идентифицировало ген, мутации в котором могут быть связаны с повышенным риском ожирения. Он влияет на рецепторы в гипоталамусе, управляющие аппетитом и расходованием энергии. Давайте разберёмся, насколько сильны аргументы обвинения.
Природа ожирения всё ещё плохо объяснена. Мы знаем, что оно вызывается как внутренними, так и внешними факторами. Изучать внутренние, то есть генетические факторы ожирения непосредственно на человеке сложно. Слишком много всевозможных генов, совокупная работа которых изучена плохо.
Учёные из Кембриджского университета занялись поиском однонуклеотидных полиморфизмов в геноме собак, которые можно было бы связать с развитием ожирения. Собаки были выбраны в качестве модельных организмов по нескольким причинам:
- Геном собаки достаточно близок к нашему, по крайней мере в сравнении с геномом мышей, которых чаще всего используют в медицинских исследованиях.
- Собаки, как и человек, страдают от ожирения: по словам учёных, от 40 до 60% домашних собак имеет лишний вес.
- Домашние собаки, как и люди, мало двигаются и всегда имеют доступ к пище.
- В ходе совместной жизни с человеком одомашненные собаки прошли через узкое бутылочное горлышко, и их геном отличается более высокой однородностью, чем у диких животных или людей, что облегчает генетические исследования.
Авторы работы исследовали геном 241 лабрадора-ретривера, породы, особенно склонной к ожирению, чтобы выявить участки ДНК, связанные с лишним весом. Все участники исследования были домашними собаками, причём некоторые даже охотничими. Состояние лабрадоров оценивалось по системе оценки упитанности (BCS, Body Condition Score), аналогу индекса массы тела, но для животных. Среди собак были и особи с недостаточным весом, и животные с тяжёлым ожирением.
Что искали
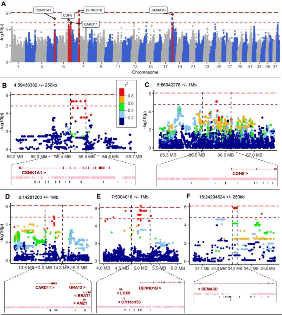
Полногеномный поиск ассоциаций геномных вариантов (genome-wide association study; GWAS), связанных со степенью упитанности по BCS, привёл их нескольким однонуклеотидным полиморфизмам (SNP, single-nucleotide polymorphism) в районе гена DENND1B. При более низкой планке статистической достоверности под подозрение попали ещё шесть областей со «снипами», из которых четыре находятся в области генов, кодирующих белки — CSNK1A1, CDH8, CARD11, и SEMA3D. Правда, детальный анализ кодирующих мутаций не принес результатов, а значит, эти полиморфизмы касались каких-то регуляторных элементов соответствующих генов.

(A): локации в геноме собак с ожирением, в которых чаще всего встречались однонуклеотидные полиморфизмы. На (B-F) более детальные карты окрестностей каждой такой локации
Источник: Источник: Natalie J. Wallis et al. / Science, 2025
Авторы изучили несколько крупных исследований генетических маркеров ожирения у людей. Они обратили внимание на области человеческого генома, похожие на участки генома собак, и обнаружили, что в них также находятся те же гены-кандидаты, которых учёные уже видели у лабрадоров. И эти гены, как показали исследования, тоже связаны с повышенным риском ожирения у человека. Среди этих генов был и DENND1B, главный кандидат на то, чтобы быть «местом однонуклеотидного преступления» против нормального индекса тела у собак.
«Фактически — сделали GWAS на собаках. Получили какие-то результаты (силу связи отдельных участков генома с ожирением). В силу специфики генетики, размера популяции, и, собственно, особенностей биологии собак, результаты отличаются от человеческих, — объясняет Евгений Альберт, руководитель научных проектов Центра живых систем МФТИ. — Но поскольку мы от собак не так уж далеко, в конце концов тоже млекопитающие — некоторые «хиты» пересеклись. Ну, и самый сильный в их данных был и раньше виден в человеческих GWAS-ах, но, видимо, не с таким сильным эффектом. А получилось, что GWAS на собаках этот хит «подсветил» для людей».
Ген DENND1B и у собак, и у людей работает в гипоталамусе, где происходит контроль аппетита и обмена веществ, и DENND1B связан с работой рецепторов, играющих важную роль в этих процессах. Это значит, что изменения в DENND1B могут влиять на пищевое поведение и то, как наш организм тратит энергию.

Экспрессия рецепторов MC4R и гена DENND1B в нейронах человеческого гипоталамуса.
Источник: Natalie J. Wallis et al. / Science, 2025
Этот ген связан с MC4R, рецептором меланокортина 4, который, в свою очередь, и контролирует пищевое поведение. Эксперимент в пробирке показал, что повышенная экспрессия гена DENND1B вызывает интернализацию рецептора — это значит, что клетки, в которых активно работает DENND1B, несут меньше рецепторов MCR4 на своей поверхности, и наоборот.
В когорте исследования ожирения среди пакистанцев, SOPP (Severe Obesity in Pakistani Population) учёные нашли данные о девочке семи лет, весившей 63 килограмма. В геноме этой девочки есть мутация, и не где нибудь, а именно в гене DENND1B. Этот вариант гена называется DENND1B p.R501C. Исследователи изучили эту мутацию in vitro, и обнаружили, что она снижает экспрессию рецептора MC4R ещё сильнее, чем обычный.

Влияние DENND1B на экспрессию рецепторов MC4R на поверхности клетки. Чёрным — без гена DENND1B, красным — вариант гена DENND1B p.R501C, обнаруженный в исследовании пакистанцев
Источник: Natalie J. Wallis et al.
Ученые взяли полигенный индекс рисков (PGS, polygenic risk score) для собак, добавили к нему DENND1B p.R501C и выяснили, что «дополненный» тест позволяет прогнозировать риск ожирения на 11% точнее. Правда, этот он работает только для лабрадоров-ретриверов и золотистых ретриверов, но не других пород.
Нам хорошо известен как минимум один ген, связанный с ожирением — LEP, он отвечает за производство белка лептина. Мутантные по этому гену мыши ob/ob — классический модельный организм в исследованиях диабета. Добавлять в список «генов ожирения» DENND1B, однако, пока рано: одного только только успеха с GWAS недостаточно, хотя в этом случае у исследователей и есть весомые аргументы.
«Валидация результатов GWAS — это отдельная, большая и сложная работа. Особенно в случае, когда сигнал (ассоциированные с признаком варианты), приходит из межгенных областей и потому не могут быть однозначно отнесены к какому-либо гену, — объясняет Евгений Альберт. — Однако в данном случае авторам повезло: они смогли найти человека, страдающего ожирением, с соответствующим вариантом гена. Это очень сильное доказательство того, что ген действительно участвует в регуляции пищевого поведения у людей. Тем не менее, я не удивлюсь, если кто-то уже делает эксперименты с мутацией этого гена, скажем, в мышах, для получения прямых экспериментальных доказательств его роли в пищевом поведении».
